欢迎来到东方医疗器械网!
如何更快加速智慧医院建设?
发布日期:2023-06-08 | 浏览次数:

引言:

智慧医院就是将大数据、智能技术运用到医院的医疗服务中,实现智能化发展。目前我国很多医院已经在建设智慧医院,并取得一定成果。智慧医院的出现为人民看病带来方便,也降低了医疗人员的压力,提升了工作效能,加强了精细化管理,使我国的医疗服务水平得到提高。通过智慧医院,对以往无法治疗的疾病都可以通过智慧服务远程操控,即使不在医院也可以随时了解病人的病情,推进医院的精细化管理。

图片

1.建设智慧医院的重要性

1.1新时期医院信息化发展的必然趋势

国家先后出台《全国医院信息化建设标准与规范(试行)》《医院信息互联互通标准化成熟度测评方案(试行)》《医院智慧服务分级评估标准体系(试行)》等政策标准。城乡医疗发展水平不均衡和日益增长的医疗需求使得医疗供需矛盾越来越大,随着云计算、大数据、物联网、移动互联网、人工智能等技术以及通信技术的高速发展,从政策引导、社会需求以及技术支撑方面使医院通过智慧化建设应对医改挑战、提升服务水平成为必然。


1.2提升医疗服务能力的基本保障

运用信息化技术提升医疗服务能力是医院建设者必做的课题之一。如何运用信息技术使医疗服务更加精准高效?如何设计采集服务过程中详尽的数据记录,为上级决策提供有效支撑?如何利用信息化手段平衡卫生资源分配,使优质医疗技术力量、设备服务于基层百姓?精细化运营管理、数据协同共享、远程医疗保障等,无一不是智慧医院建设的内容。由此可见,智慧医院建设对加快卫生信息化建设、改变医疗服务模式、提高服务效率、丰富服务形式等具有重要的实际意义。


2.智慧药房在智慧医院中的重要性

2.1门诊过程的制定关联着服务品质

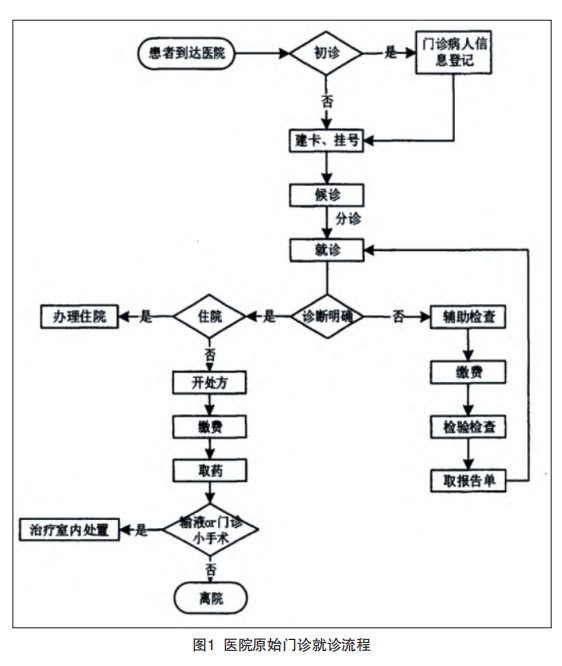
本研究对A医院网站上就诊指南等相关信息展开调研,并且对A医院原始门诊就诊流程进行了梳理,如图1所示。

图片
图源网络 侵删

从图1中得知,患者在就诊时要返到各个科室,不仅非常耗时,而且程序极其复杂。


2.2中心药房智慧化进程较慢

相较于门诊药房,中心药房负责的是全院住院病人针剂类药品的发放。在药品安全性、发药效率、病情紧急程度上都远高于门诊药房,药品流通率占到全院70%。潮汐现象严重,分包需求大,繁琐流水线式的工作节奏让医护人员压力倍增。



3.互联网+时代智慧医院建设的策略

3.1整合现代化科学技术

互联网时代,新型科技快速发展并且被广泛推广应用,为智慧医疗提供了支持与保障。例如,引入云计算、物联网、5G技术等,围绕诊前、诊中、诊后全流程的互联网线上医疗服务,开发服务功能,构建互联网医疗服务系统。

3.2做好信息安全管理

“互联网+”时代的智慧医院建设,要高度重视信息安全问题,引入现代化网络安全防护技术,如防火墙与区块链等,为网络安全保护提供支持与保障。采用数据安全加密以及防护技术等,构建强大的安全保护系统,为互联网医院安全运行护航。增强医护人员的安全意识,使其能够规范操作系统,保护系统的安全。


在互联网技术不断普及的当下,智慧医院的建设成为目前医疗方面发展大势所趋。远滴科技自主研发生产的智能针剂发药机,是目前国内首创、全国唯一的针剂药仓与出药检测系统。该产品结合计算机视觉识别药物、自动化仓储、智能智控机械、智能缓冲传输、全自动打包喷码等多种功能,实现针剂药品从“装”到“送”发药流程的智能自动化,一步实现“智能UDD模式”,无缝衔接科室和静配中心。

可充分解决药房人工成本高、工作效率低、发药出错等问题,并实现全程可追溯,提高药品流通安全性,帮助医院进一步实现信息化(数字化)改造,目前已入驻多家不同类型医院。


文章推荐

杭州远滴科技有限公司

东方医疗器械网客服中心

025-86978335

025-86978335

0
产品
3
文章
9751
浏览量
找产品

添加客服微信

为您精准推荐